柑橘行情要完?沃柑3毛,耙耙柑被冻坏卖不掉!

1月24日,广西南宁一段沃柑被倒掉喂鱼的视频在网上曝光,引起广大网友的热议。

根据拍摄者称:由于天气冷的原因,现在都没有人买沃柑了,就算有人要买,给的价格也是很低的。比如往年都是一两块一斤的,到了今年连一块卖都不到了,前天还能卖八毛,过了一天就只能卖三毛了。
这个价格的变动让他接受不了,种植一亩沃柑,成本至少一千多,现在一斤只能卖3毛钱,这个价格,连采摘人工费都覆盖不了。
谁能想到,今年多个柑橘品种行情跌到谷底。先是脐橙上市,产地1元一斤卖不出去。冰糖橙也是一斤7、8毛的价格,让农户焦心。1月份这场寒潮来袭,湖北、湖南、浙江、重庆、江西等南方地区出现暴雪天气,更是对正在上市的耙耙柑、砂糖桔、沃柑等造成严重影响。
究其原因,是产地与市场之间渠道不畅通导致的。农户没有发市场的渠道,只能等着采购商来产地收购,就必须接受产地的行情价以及部分收购商的“压价”。再加上突降暴雪等极端天气,就容易导致阶段性的低价滞销。另一方面,部分农户由于缺乏批发市场做货标准,因此也没有能力直接发货到市场。

作为专业的农产品综合交易平台,一亩田豆牛代卖的数字化农批代卖对接服务平台,可以对接到全国的批发市场,帮助农户卖货全国。目前,亩田豆牛代卖作为覆盖全国100多个一二级批发市场,可以根据农户所在地区、不同市场卖货行情、距离等因素,为农户提供最佳卖货决策。
对于产地规模大、货量多的农户来说,一次装一车货,一个档口一天就能卖完,价值高一点的农产品,一车货卖个8、9万轻轻松松。卖货速度快、整车走货更方便。可以说批发市场是农户卖货的最佳选择之一。

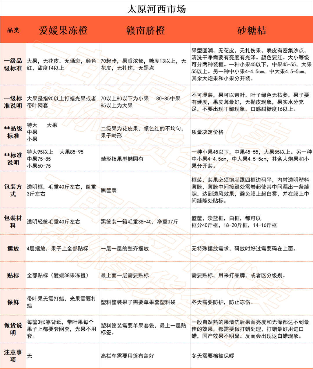
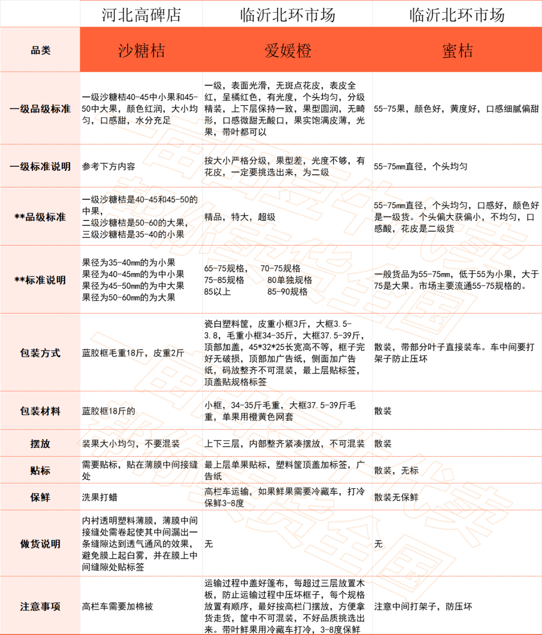
批发市场卖货优点众多,但要想顺利往批发市场卖货,还必须了解这些“规则”。比如,同样是爱媛果冻橙,山东临沂嘉兴市场流行的筐装标准是毛重6斤、10斤、28斤等,需白色或者彩色胶框,带叶果,只需首层果子贴标即可。而太原河西市场更流行的做货标准则是毛重40斤的筐装果,带叶果不需要打蜡,用网套装;光果需打蜡,且果子全部贴标分4层码放。还有一些细节要求,比如每筐用3张靠背纸垫着等。
基于平台积累的深厚资源,我们还整理出全国10个批发市场柑橘类做货标准,帮助百万货主更加轻松对接全国批发市场渠道,让大家卖货更省心。注意:等级分类、做货标准与品类、市场、季节等均有一定关系,以下内容仅供参考。








临近年关,正是市场各品类果蔬需求最旺盛的时刻
如果你需要发市场
欢迎扫码联系一亩田豆牛代卖
卖货全国

往期精彩推荐


发现“分享”和“赞”了吗,戳我看看吧

