农业农村部发文,推介新型农业经营主体率先提单产和完善农业经营体系经验做法
2026-03-18 17:15:11 更新 来源:中国农业新闻网
近年来,各地贯彻落实党中央、国务院决策部署,聚焦粮食稳产丰产,发动新型农业经营主体率先提单产服务带农户,围绕当地主导产业完善农业经营体系,涌现出了一批可复制、可推广的经验做法。近日,农业农村部办公厅印发《关于推介新型农业经营主体率先提单产和完善农业经营体系经验做法的通知》,对这些经验做法予以总结推介。
全文
农业农村部办公厅关于推介新型农业经营主体率先提单产和完善农业经营体系经验做法的通知
各省、自治区、直辖市及计划单列市农业农村(农牧)厅(局、委),新疆生产建设兵团农业农村局:
近年来,各地贯彻落实党中央、国务院决策部署,聚焦粮食稳产丰产,发动新型农业经营主体率先提单产服务带农户,围绕当地主导产业完善农业经营体系,涌现出了一批可复制、可推广的经验做法,现予以总结推介。
各级农业农村部门要结合自身实际,学习借鉴先进经验做法,充分发挥新型农业经营主体作用,提高新型农业经营主体发展质量,增强稳粮保供作用,强化带动小农户能力,引导构建支撑当地主导产业发展、带动农民增收致富的现代农业经营体系。
附件:
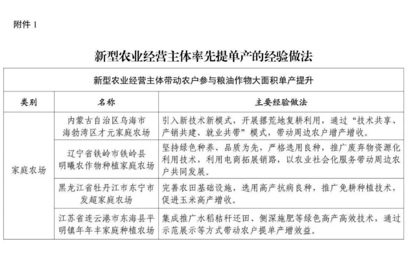
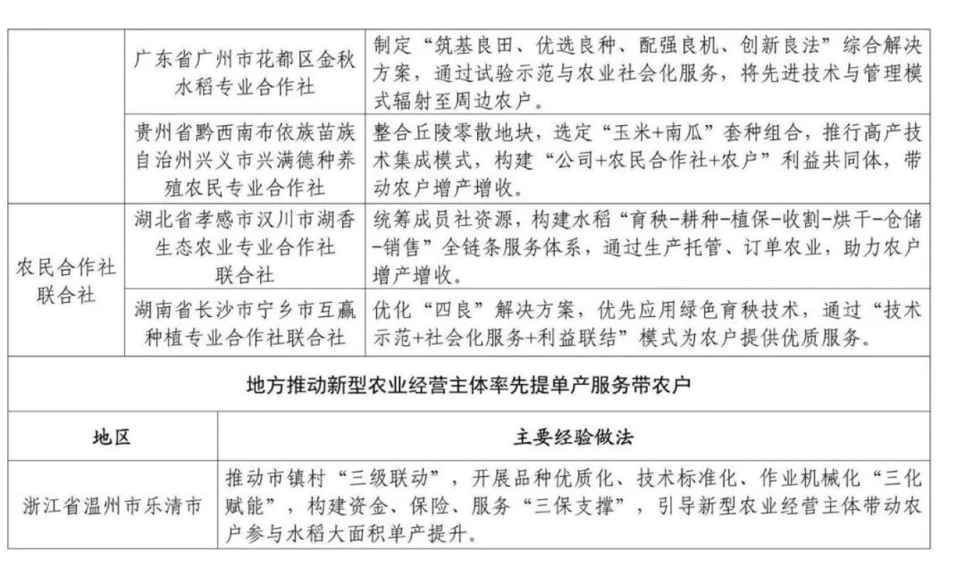
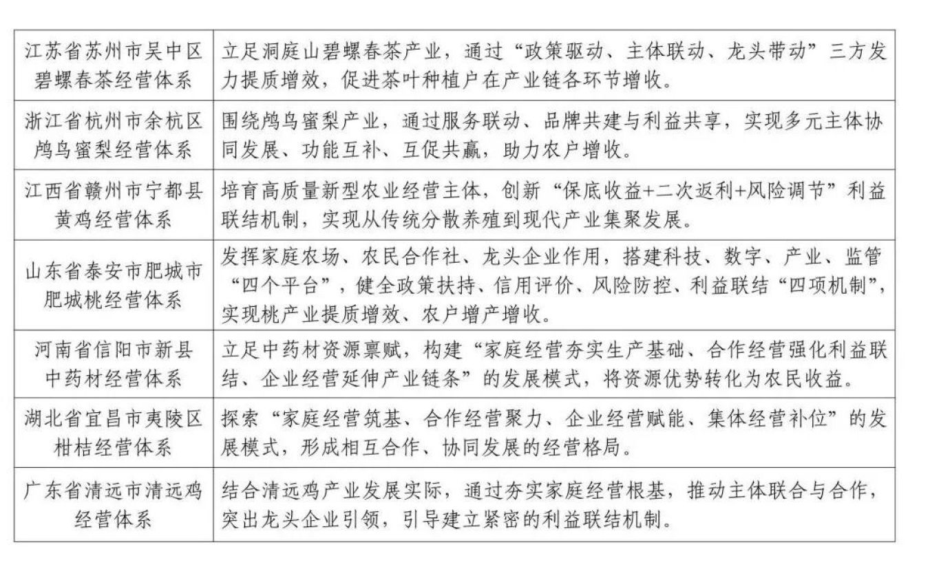
1.新型农业经营主体率先提单产的经验做法
2.完善农业经营体系的经验做法
农业农村部办公厅
2026年2月2日
附件:
产地货源
查看更多本地散养草鸡,纯粮食喂养
1斤起售江苏如东县
¥6/斤
厂家直销批发,贴牌oem.果酒,花果酒,#果酒 #纯粮食
200斤起售贵州施秉县
¥8/斤
千斤豆黄豆种子粮食黄豆种子农家自种大豆种籽特大高产早熟抗
10斤起售江苏宿豫区
¥8.50/斤
加纳利子鹦鹉鸟食鸟粮油尖粟白尖粟金丝雀黄雀粮食鸟饲料包邮
5人买过浙江温岭市
¥35.90/件
两糯一号高粱种子甜高梁种子粮食酿酒用饲牧草 抗旱高产
10袋起售江西青云谱区
¥60/袋
贵州茅味53度酱香型白酒纯粮食五年坤沙酒高粱礼盒酒窖酒
1件起售湖北铁山区
¥98/件
贵州封坛老酒53度纯粮食高粱坛装白酒纯粮原浆粮食酒老酒整
1件起售湖北铁山区
¥135/件
精油助剂,原料来自于巴斯夫,适用于各种经济作物和粮食作物
800袋起售山东淄川区
¥0.45/袋
黄金色亚麻籽批发 新货榨油原料粮食亚麻籽
13人买过山东罗庄区
¥4.70/斤
青梅酒 果酒农家自酿高度粮食高粱酒浸泡桶装高度微甜酸
1件起售湖北铁山区
¥88/件
碎玉米,玉米筛选毛粮食,净粮食,大量上市
1吨起售河北正定县
¥1400/吨
长粒糯米批发白粘米五谷杂粮粮食新货长江米
7人买过山东罗庄区
¥2.90/斤
腊八蒜专用醋大桶9斤装泡蒜粮食酿造腊八食用醋蘸醋饺子醋酿
1人买过浙江温岭市
¥23.80/件
农家土鸡蛋大量供应纯粮食喂养无色素绿色健康营养
3000个起售河北宁晋县
¥1.20/个
藏香小猪仔 香猪仔猪 粮食喂养 支持电商商超各种渠道
1人买过云南禄丰市
¥500/头
自养土猪 粮食喂养 视频看货 量大从优
1000斤起售云南禄丰市
¥10/斤
汾酒青花20 清香型纯粮食酒 厂家直供品质保证
2箱起售广东龙湖区
¥700/箱
大颗粒红豆圆粒沙糯红小豆新货粮食农安红豆
4人买过山东罗庄区
¥5.10/斤
黑小米批发 黑色粮食杂粮新小米 去壳小米
12人买过山东罗庄区
¥4/斤
两糯一号高粱种子,甜高梁种子粮食酿酒用饲牧草 抗旱高产
5袋起售江西余干县
¥60/袋







